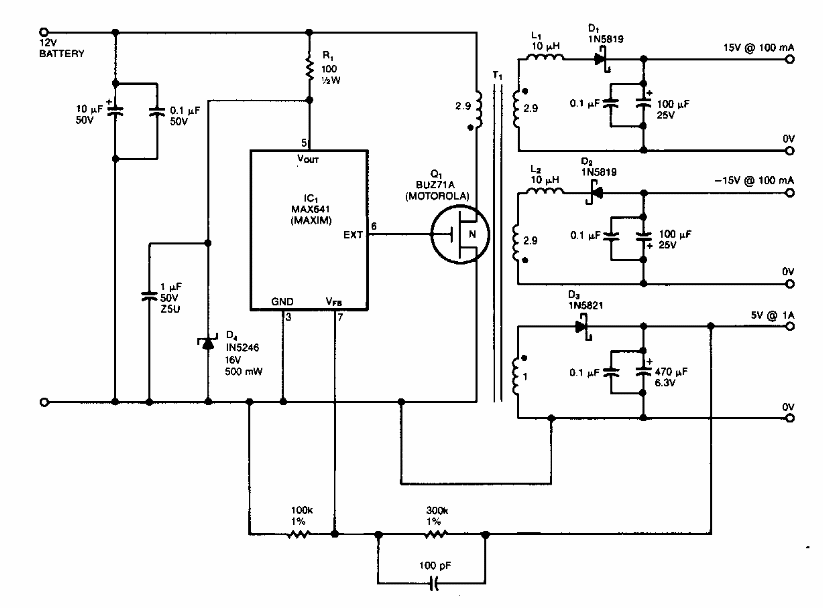
Este circuito foi encontrado numa EDN dos anos 90. O circuito fornece duas saídas de 15 V e uma saída de 5 V a partir da tensão de 12V de uma bateria de carro. Os componentes usados são da época.
Este circuito foi encontrado numa EDN dos anos 90. O circuito fornece duas saídas de 15 V e uma saída de 5 V a partir da tensão de 12V de uma bateria de carro. Os componentes usados são da época.