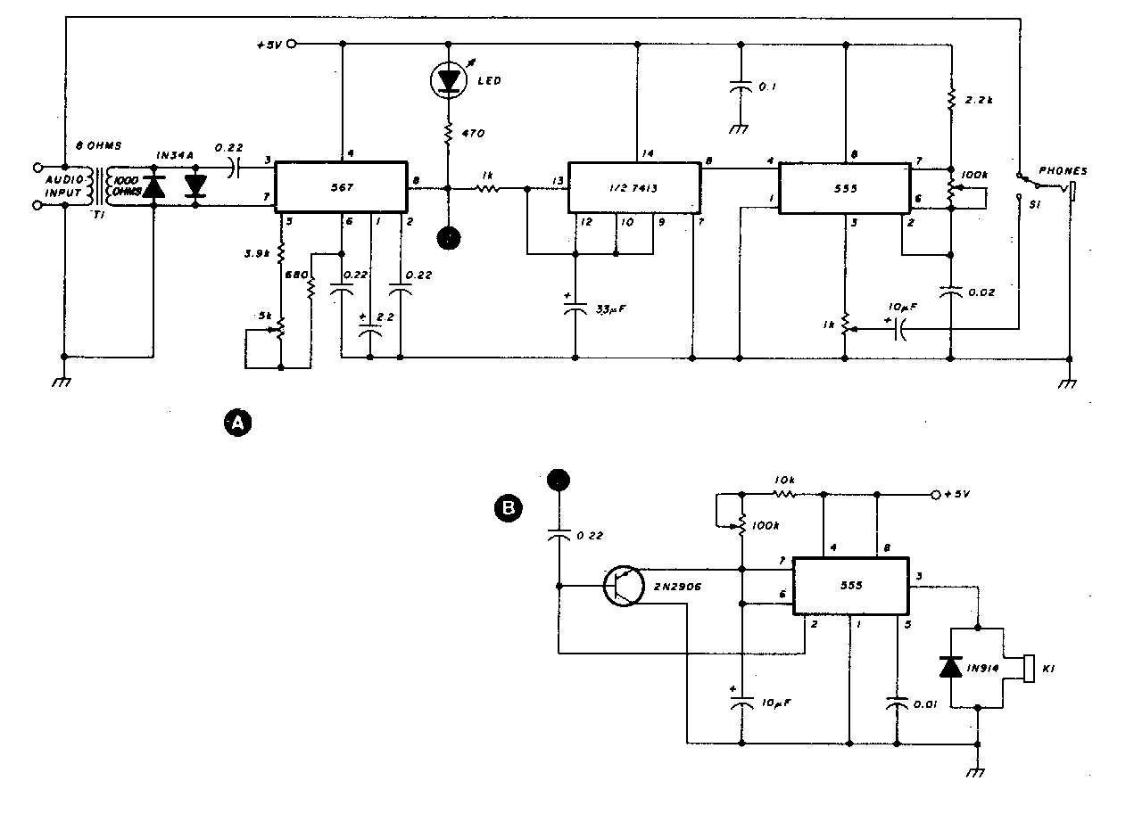
Este circuito de rejeição de interferência para telegrafia foi encontrado numa documentação para radioamadores dos anos 80. Os circuitos integrados usados são comuns em nossos dias.
Este circuito de rejeição de interferência para telegrafia foi encontrado numa documentação para radioamadores dos anos 80. Os circuitos integrados usados são comuns em nossos dias.