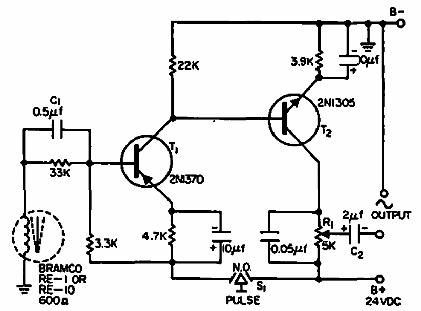
Este circuito utiliza um componente eletromecânico pouco comum: um ressonador mecânico de lâminas. O circuito é de uma Electronic Design de 1965.

 


| Clique na imagem para ampliar |

 

 

 

NO YOUTUBE


NOSSO PODCAST