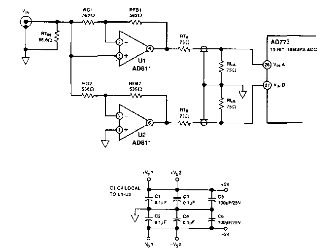
Este circuito foi encontrado em documentação da Analog Devices dos anos 90. O circuito utiliza componentes da época, pouco comuns em nossos dias.

 


| Clique na imagem para ampliar |

 

 

NO YOUTUBE


NOSSO PODCAST