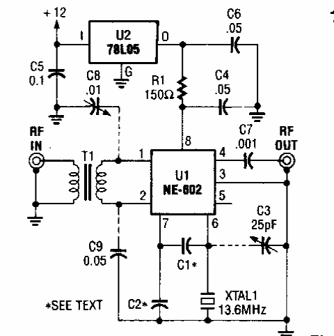
WWV é a estação do padrão de frequência do governo dos Estados Unidos. Esta estação transmite um padrão de frequências e a hora certa. Este receptor converte o sinal para a faixa dos 80 metros.

WWV é a estação do padrão de frequência do governo dos Estados Unidos. Esta estação transmite um padrão de frequências e a hora certa. Este receptor converte o sinal para a faixa dos 80 metros.
