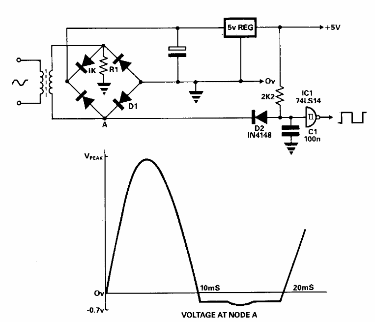
Este circuito sincronizado pela rede de energia pode ser usado como shield. Encontramos numa Electronic Engineering dos anos 80. R1 pode ter tipicamente 4k7.

 


| Clique na imagem para ampliar |

 

 

NO YOUTUBE


NOSSO PODCAST