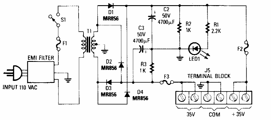
Recomendada por uma Radio Electronics dos anos 90, esta fonte usa um transformador com secundário de 70 V x 5 A, sendo indicado para alimentação de amplificadores de 50 a 100 W.
Recomendada por uma Radio Electronics dos anos 90, esta fonte usa um transformador com secundário de 70 V x 5 A, sendo indicado para alimentação de amplificadores de 50 a 100 W.