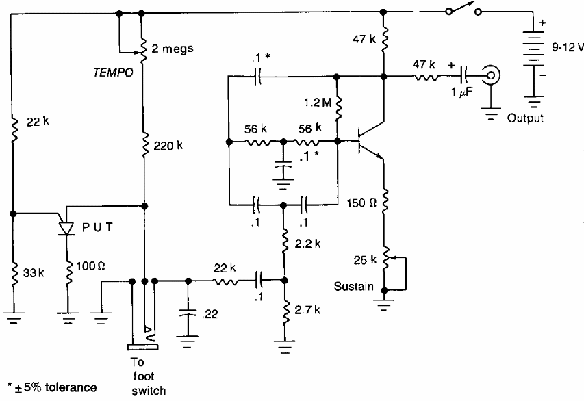
Este circuito gera sons amortecidos imitando um tambor ou outro instrumento de percussão com alteração dos componentes do duplo T. Encontramos numa documentação americana antiga.

 


| Clique na imagem para ampliar |

 

 

NO YOUTUBE


NOSSO PODCAST