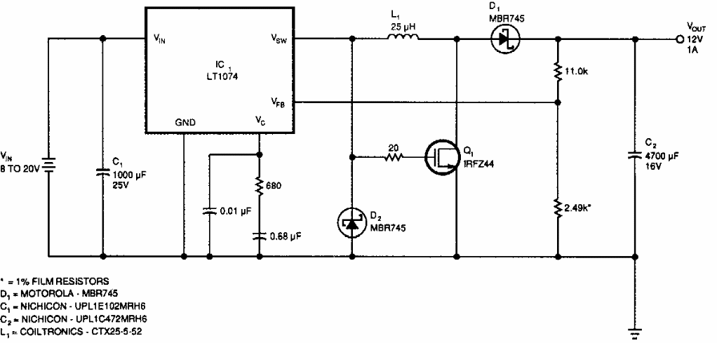
Encontrado numa EDN dos anos 90, este regulador faz uso de circuito integrado da época. A entrada pode ser de 8 a 20 V.

 


| Clique na imagem para ampliar |

 

 

NO YOUTUBE


NOSSO PODCAST