Fonte de 24 V a partir de fonte de 12 V CIR15897S CB8848E (CIR18862)
Detalhes
Escrito por: Newton C. Braga
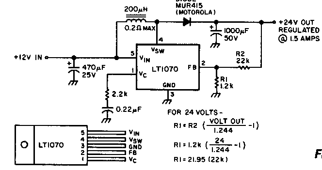
Este circuito, com saída de 1,5 A, foi encontrado numa revista 73 dos anos 90. O circuito integrado é da época, devendo ser montado em dissipador de calor.