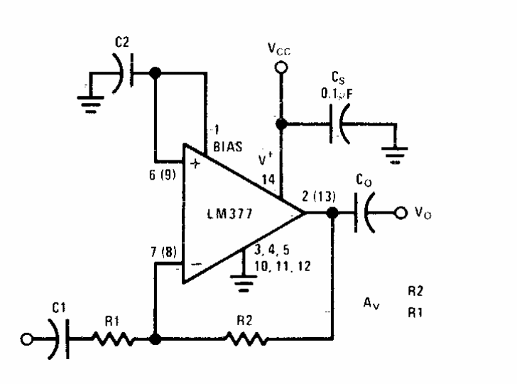
O operacional usado neste circuito dos anos 70 não é comum atualmente. A fonte de alimentação pode ficar tipicamente entre 9 e 18 V.

 


| Clique na imagem para ampliar |

 

 

NO YOUTUBE


NOSSO PODCAST