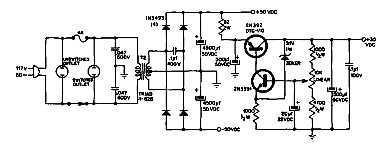
Esta fonte foi sugerida originalmente pela Delco em documentação de 1969 para alimentar amplificadores até 50 W. Os transistores são da época admitindo equivalentes modernos.

 


| Clique na imagem para ampliar |

 

 

 

NO YOUTUBE


NOSSO PODCAST