Regulador PWM de 28 V CIR15631S CB8502E (CIR18594)
Detalhes
Escrito por: Newton C. Braga
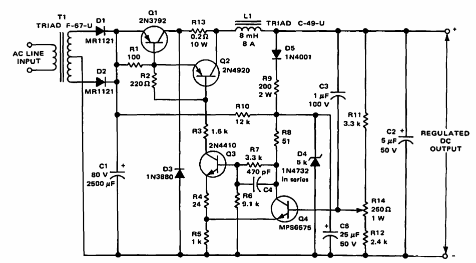
Encontrado em documentação da Motorola de 1968, este circuito opera em 16,5 kHz. A saída é de 5 A. Os transistores são da época, admitindo equivalentes modernos.