Regulador de 90 V usando PUT CIR15602S CB8473E (CIR18565)
Detalhes
Escrito por: Newton C. Braga
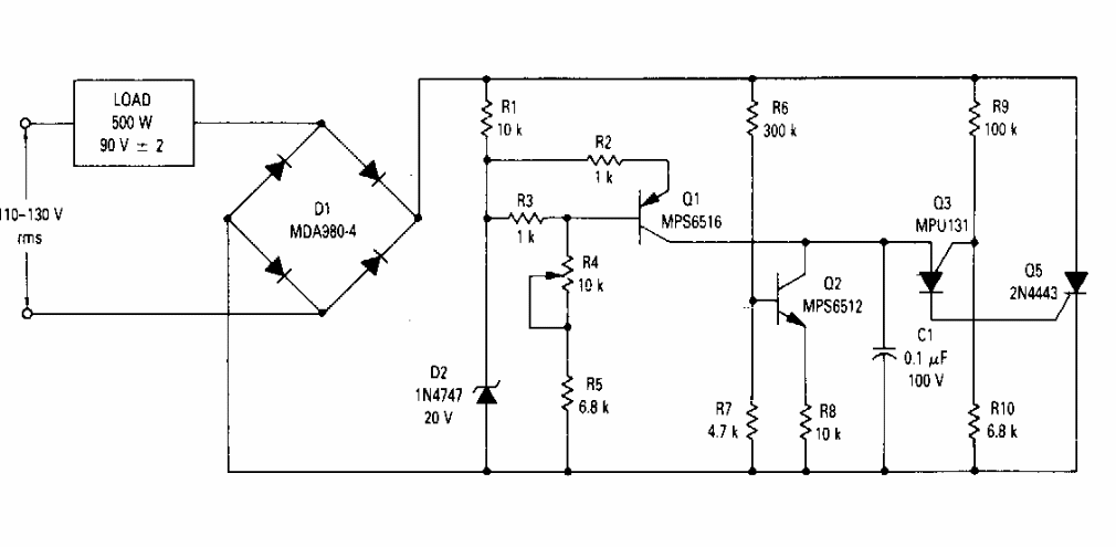
Encontrado em uma documentação da Motorola dos anos 90, este circuito de alta tensão usa um PUT que não é componente comum atualmente. A potência máxima é de 50 W.