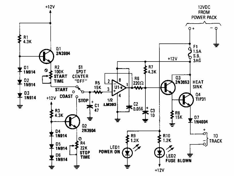
Encontrado numa Popular Electronics dos anos 90, este circuito pode alimentar uma ferrovia miniatura com tensões de 15 V e correntes até 1 A. O circuito tem efeitos de partida suave.
Encontrado numa Popular Electronics dos anos 90, este circuito pode alimentar uma ferrovia miniatura com tensões de 15 V e correntes até 1 A. O circuito tem efeitos de partida suave.