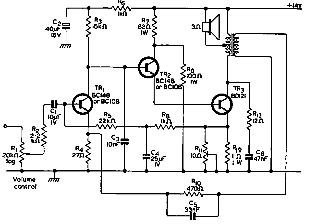
Este amplificador transistorizado de 5 W para o carro foi encontrado em uma documentação inglesa de 1969. Os transistores são da época e o transformador é de tipo especial.

 


| Clique na imagem para ampliar |

 

 

 

NO YOUTUBE


NOSSO PODCAST