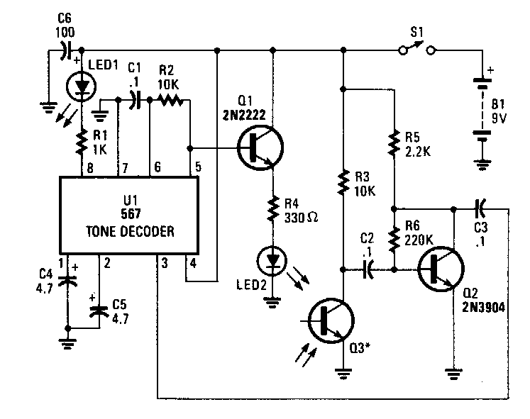
Encontrado numa Popular Electronics dos anos 90, este sensor opera por reflexão de infravermelho. Os componentes são atuais e o fototransistor pode ser praticamente de qualquer tipo.
Encontrado numa Popular Electronics dos anos 90, este sensor opera por reflexão de infravermelho. Os componentes são atuais e o fototransistor pode ser praticamente de qualquer tipo.