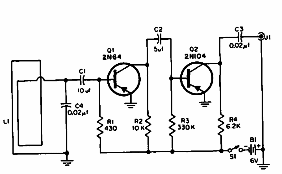
Encontrado em documentação da Radio Shack de 1965, este circuito tem saída para fone de cristal na faixa de 14,8 kHz. A bobina consiste em 200 voltas de fio 25 numa parece com 1,5 m de lado.
Encontrado em documentação da Radio Shack de 1965, este circuito tem saída para fone de cristal na faixa de 14,8 kHz. A bobina consiste em 200 voltas de fio 25 numa parece com 1,5 m de lado.