Sensor de proximidade CIR15795S CB8766E (CIR18759)
Detalhes
Escrito por: Newton C. Braga
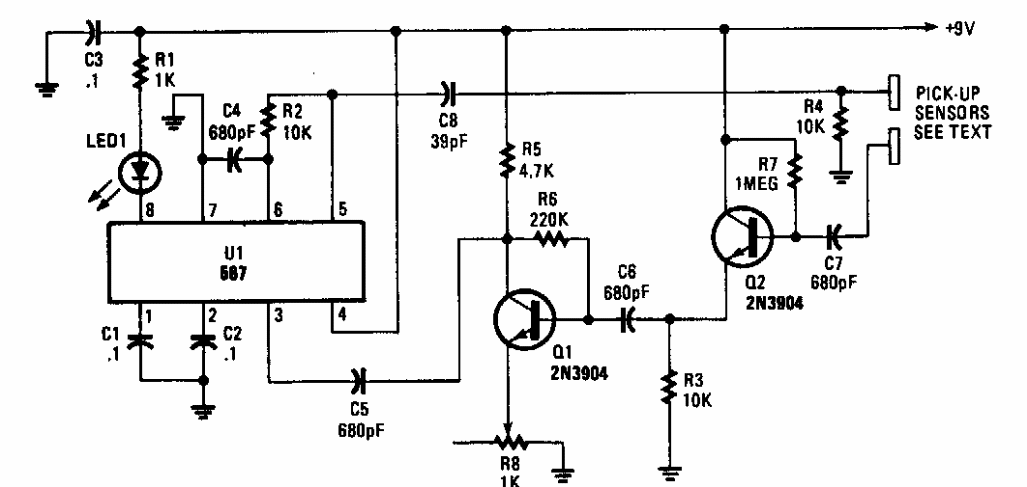
Este sensor de proximidade foi encontrado numa Popular Electronics dos anos 90. A base é um PLL567 que opera em torno de 100 kHz. O circuito opera por capacitância.