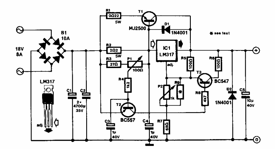
Este controle para furadeiras de 12 V foi encontrado numa Elektor dos anos 90. Os componentes são atuais, podendo Q1 ser substituído por um TIP42 montado em radiador de calor.
Este controle para furadeiras de 12 V foi encontrado numa Elektor dos anos 90. Os componentes são atuais, podendo Q1 ser substituído por um TIP42 montado em radiador de calor.