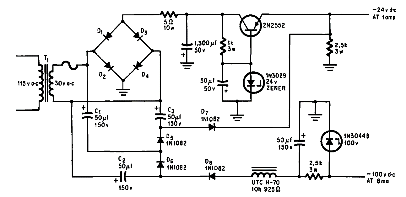
Este circuito foi encontrado numa documentação americana de 1968. O circuito usa transistores da época. As correntes de saída são indicadas no diagrama.

 


| Clique na imagem para ampliar |

 

 

 

NO YOUTUBE


NOSSO PODCAST