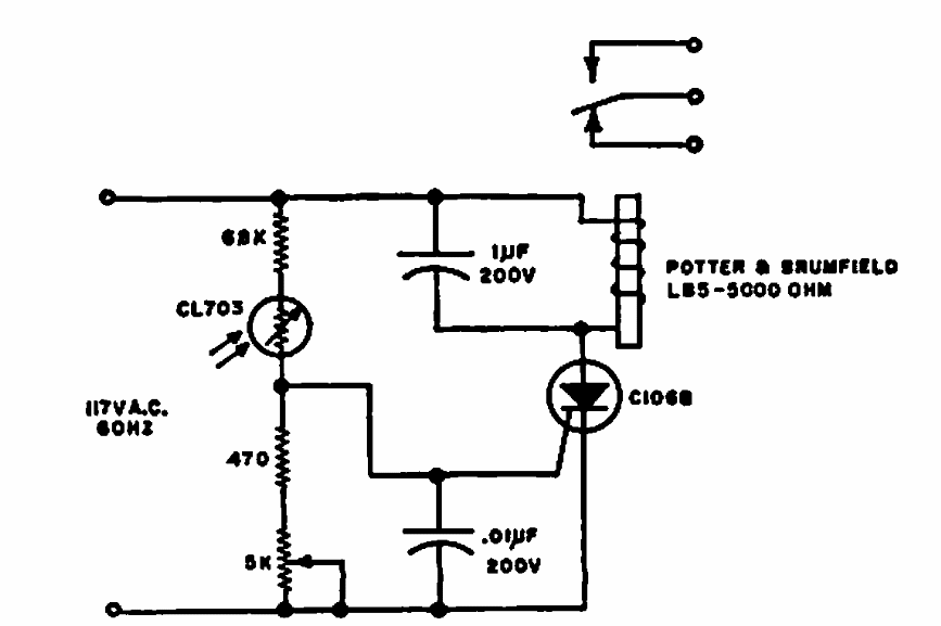
Este circuito é de uma Electronics World de 1968. Ele atua diretamente sobre um relé de corrente alternada de alta tensão. O sensor pode ser um LDR comum.

 


| Clique na imagem para ampliar |

 

 

 

NO YOUTUBE


NOSSO PODCAST