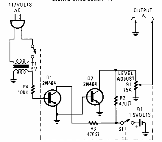
Este circuito sincronizado pela rede de energia foi encontrado numa Popular Electronics dos anos 90. Os transistores são tipos comuns de uso geral e o transformador de 6 V pode ter correntes de 50 a 100 mA.

Este circuito sincronizado pela rede de energia foi encontrado numa Popular Electronics dos anos 90. Os transistores são tipos comuns de uso geral e o transformador de 6 V pode ter correntes de 50 a 100 mA.
