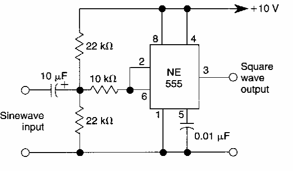
Encontrado numa documentação americana dos anos 90, este circuito consiste num disparador que gera sinais retangulares a partir de uma entrada de sinais senoidais.

Encontrado numa documentação americana dos anos 90, este circuito consiste num disparador que gera sinais retangulares a partir de uma entrada de sinais senoidais.
