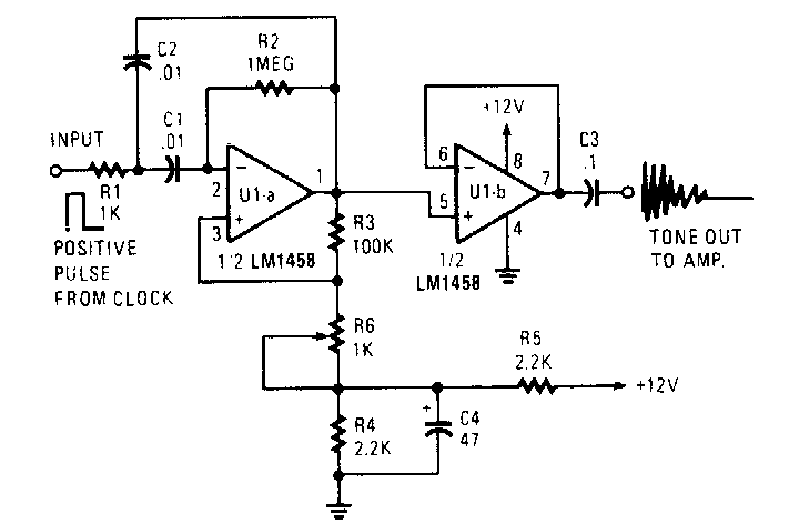
Este circuito foi encontrado numa Popular Electronics dos anos 90. Ele produz um tom amortecido semelhante ao produzido a uma campainha. O sinal deve ser aplicado a um amplificador.

 


| Clique na imagem para ampliar |

 

 

 

NO YOUTUBE


NOSSO PODCAST