488)
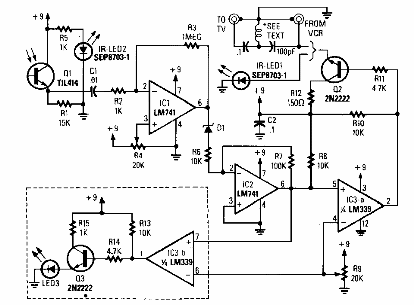
Usado com controle remotos infravermelhos da época, este circuito foi encontrado num RE Experimenter Handbook de 1991. Pode não funcionar com controles remotos mais rápidos usados atualmente.
488)
Usado com controle remotos infravermelhos da época, este circuito foi encontrado num RE Experimenter Handbook de 1991. Pode não funcionar com controles remotos mais rápidos usados atualmente.