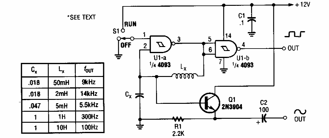
Encontrado numa Popular Electronics dos anos 90, este circuito fornece sinais senoidais em frequências dadas pelos componentes, conforme tabela ao lado do circuito.

 


| Clique na imagem para ampliar |

 

 

 

NO YOUTUBE


NOSSO PODCAST