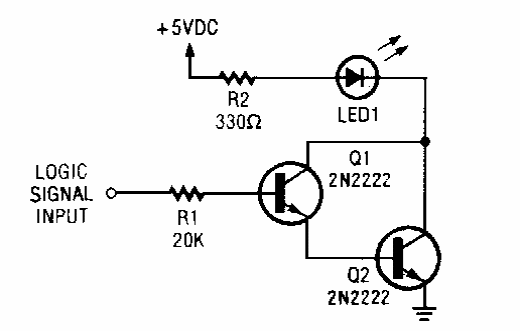
Este circuito pode ser usado com LEDs de alta potência fornecendo correntes a partir de microcontroladores e lógica digital. O circuito pode ser usado como shield.

Este circuito pode ser usado com LEDs de alta potência fornecendo correntes a partir de microcontroladores e lógica digital. O circuito pode ser usado como shield.
