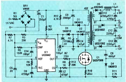
Esta fonte chaveada múltipla foi encontrada na revista Radio Electronics de abril de 1991. O MOSFET deve ser dotado de dissipador de calor.

Esta fonte chaveada múltipla foi encontrada na revista Radio Electronics de abril de 1991. O MOSFET deve ser dotado de dissipador de calor.
