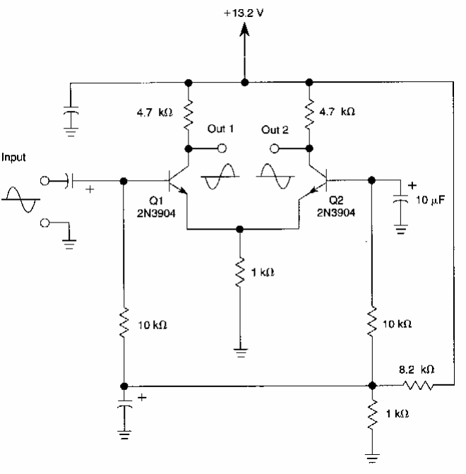
Este circuito fornece sinais em fase com a entrada e também com a fase invertida. O circuito foi encontrado numa documentação dos anos 90. Os transistores são de uso geral.

 


| Clique na imagem para ampliar |

 

 

 

NO YOUTUBE


NOSSO PODCAST