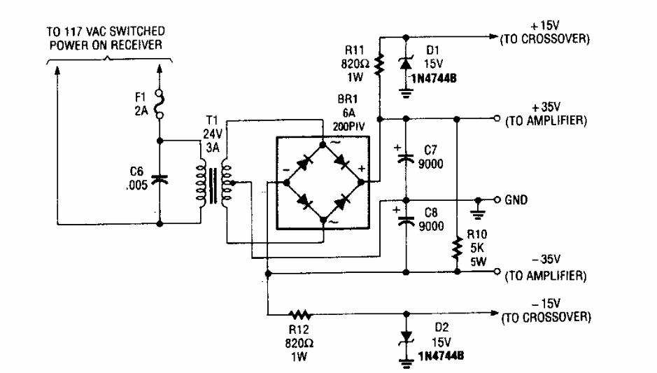
Este circuito é de uma Popular Electronics dos anos 90. Ele consiste numa fonte para amplificadores de graves de tipos comuns na época que faziam uso de alimentação simétrica e de filtros separadores.
Este circuito é de uma Popular Electronics dos anos 90. Ele consiste numa fonte para amplificadores de graves de tipos comuns na época que faziam uso de alimentação simétrica e de filtros separadores.