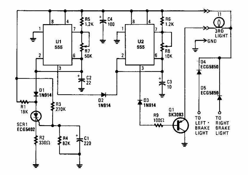
Este circuito foi obtido num Hobbyst Handbook de 1990. O circuito pode ser montado com facilidade pois o SCR pode ser um TIC106 e o transistor um 2N30555.

 


| Clique na imagem para ampliar |

 

 

 

NO YOUTUBE


NOSSO PODCAST