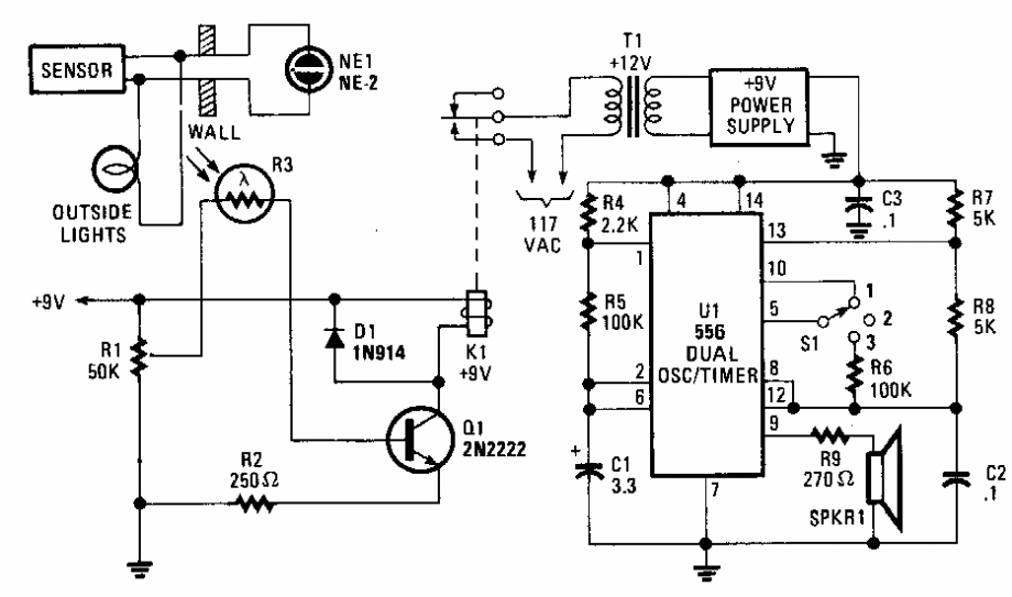
Encontrado numa antiga Popular Electronics, este circuito avisa quando um sistema de iluminação remoto não está funcionando. O circuito usa um LDR como sensor e os componentes usados são bastante comuns em nossos dias.
Encontrado numa antiga Popular Electronics, este circuito avisa quando um sistema de iluminação remoto não está funcionando. O circuito usa um LDR como sensor e os componentes usados são bastante comuns em nossos dias.