Flasher de 12 V x 40 W CIR15073S CB6765E (CIR17056)
Detalhes
Escrito por: Newton C. Braga
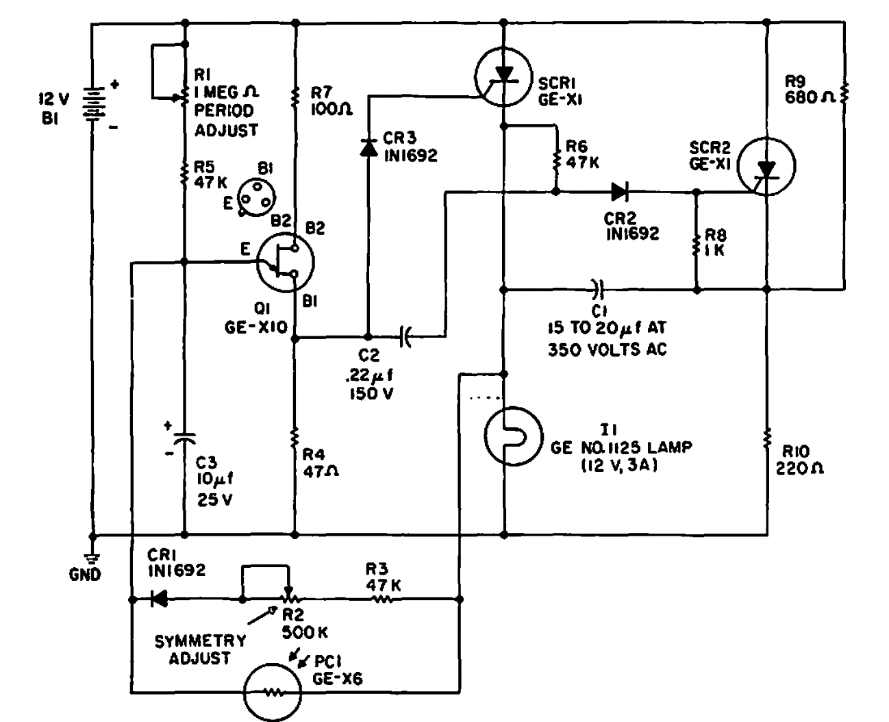
Este circuito foi encontrado numa documentação da General Electric de 1965. Os SCRs e o unijunção podem ser equivalentes atuais. O circuito tem ajuste de período e simetria.