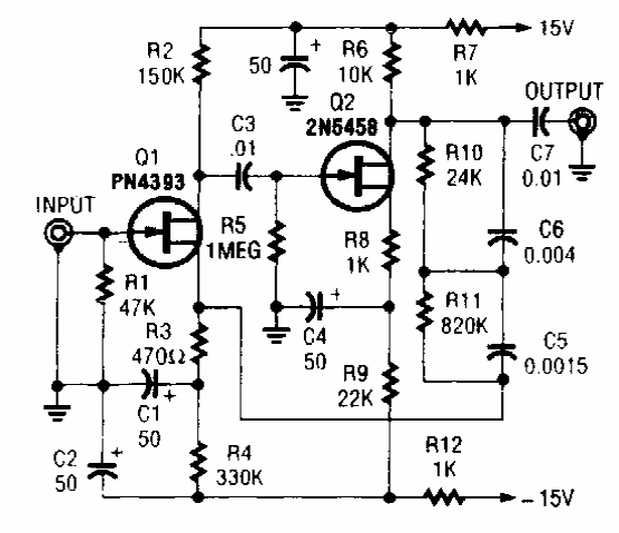
Este circuito foi encontrado numa Popular Electronics dos anos 90. O circuito usa FETs de junção de uso geral que admitem equivalentes atuais. O circuito tem equalização RIAA.

Este circuito foi encontrado numa Popular Electronics dos anos 90. O circuito usa FETs de junção de uso geral que admitem equivalentes atuais. O circuito tem equalização RIAA.
