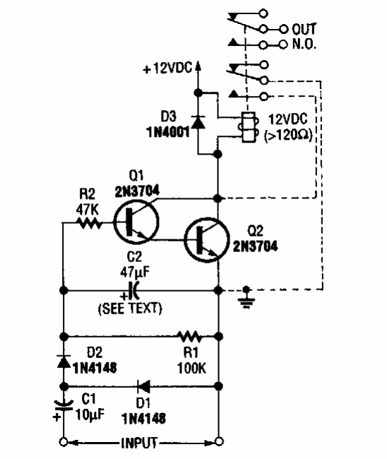
Na figura temos o circuito de disparo para um relé com sinais de áudio. O circuito é de uma Radio Electronics dos anos 80. O relé é do tipo sensível de 12 V. Para disparo com microfone use o circuito seguinte.

Na figura temos o circuito de disparo para um relé com sinais de áudio. O circuito é de uma Radio Electronics dos anos 80. O relé é do tipo sensível de 12 V. Para disparo com microfone use o circuito seguinte.
