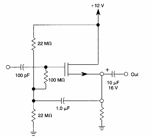
Encontrado em documentação americana, este circuito mostra como polarizar um FET no modo bootstrap. O circuito se aplica a qualquer FET.

Encontrado em documentação americana, este circuito mostra como polarizar um FET no modo bootstrap. O circuito se aplica a qualquer FET.
