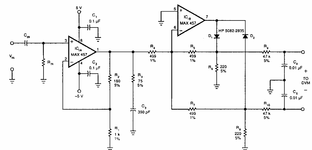
Este circuito fornece em sua saída uma tensão contínua que é o valor de pico da tensão alternada de entrada. O circuito é de uma EDN dos anos 90, fazendo uso de circuitos integrados Maxim da época.
Este circuito fornece em sua saída uma tensão contínua que é o valor de pico da tensão alternada de entrada. O circuito é de uma EDN dos anos 90, fazendo uso de circuitos integrados Maxim da época.