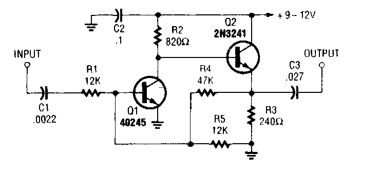
Este circuito foi obtido numa Popular Electronics dos anos 90. O ganho depende de R4 e R3. Os transistores são de uso geral.

 


| Clique na imagem para ampliar |

 

 

 

NO YOUTUBE


NOSSO PODCAST