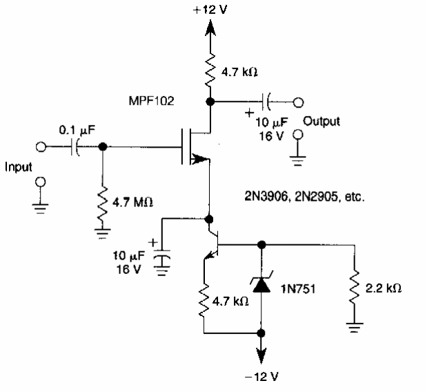
Este circuito foi obtido em documentação americana antiga. O circuito combina um JFET com um Bipolar numa etapa com circuito de polarização. O circuito se aplica a outros FETs.

Este circuito foi obtido em documentação americana antiga. O circuito combina um JFET com um Bipolar numa etapa com circuito de polarização. O circuito se aplica a outros FETs.
