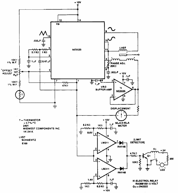
Este circuito foi obtido numa documentação da Signetics dos anos 80. Os componentes usados são da época. O circuito pode servir de base para reparação, manutenção ou projetos com componentes modernos.
Este circuito foi obtido numa documentação da Signetics dos anos 80. Os componentes usados são da época. O circuito pode servir de base para reparação, manutenção ou projetos com componentes modernos.