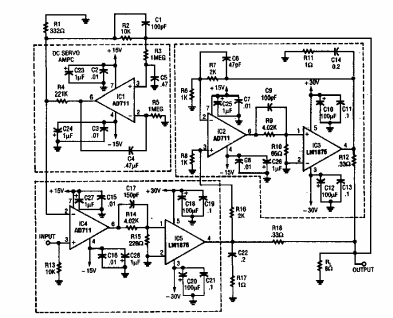
O circuito integrado usado neste amplificador de uma Electronics Now não é muito comum atualmente. No entanto, esta configuração pode ser encontrada em equipamentos comerciais da época.
O circuito integrado usado neste amplificador de uma Electronics Now não é muito comum atualmente. No entanto, esta configuração pode ser encontrada em equipamentos comerciais da época.