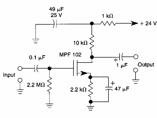
Este circuito foi encontrado em documentação antiga sobre FETs, mas aplica-se a qualquer JFET comum moderno. O circuito tem ganho de aproximadamente 20 dB até 100 kHz.

Este circuito foi encontrado em documentação antiga sobre FETs, mas aplica-se a qualquer JFET comum moderno. O circuito tem ganho de aproximadamente 20 dB até 100 kHz.
