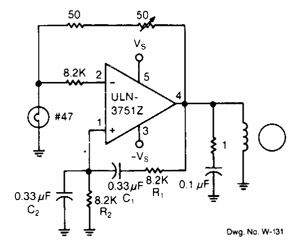
Este circuito foi encontrado numa documentação da Sprague Electric dos anos 90. O circuito usa componente da época e não especifica a corrente máxima que pode ser controlada.

Este circuito foi encontrado numa documentação da Sprague Electric dos anos 90. O circuito usa componente da época e não especifica a corrente máxima que pode ser controlada.
