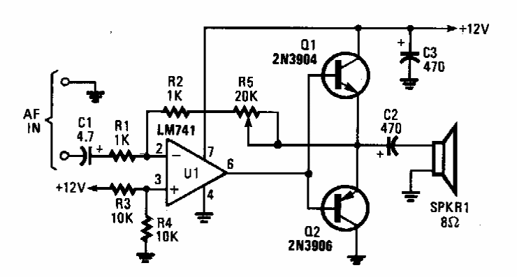
Este circuito foi encontrado numa Popular Electronics dos anos 80. Os transistores são de uso geral. O potenciômetro R5 ajusta o ganho.

 


| Clique na imagem para ampliar |

 

 

 

NO YOUTUBE


NOSSO PODCAST