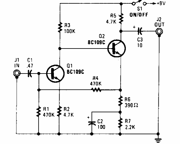
Este circuito foi encontrado numa Popular Electronics dos anos 90. O circuito faz uso de transistores de uso geral como os BC547 e BC548 e seu ganho é dado por R4 basicamente.

Este circuito foi encontrado numa Popular Electronics dos anos 90. O circuito faz uso de transistores de uso geral como os BC547 e BC548 e seu ganho é dado por R4 basicamente.
