Na grande maioria dos equipamentos encontrados atual- mente, os sensores são parte fundamental da interação dos sistemas com o meio. De automóveis a aviões, os sensores são usados para medir a velocidade do ar, pressão, exaustão de gases e suas propriedades, aceleração linear, distância, temperatura e o que mais for importante para o sistema ou o operador desse.
Nota: Artigo publicado na Eletrônica Total 140 de 2009.
Tais dispositivos devem ser confiáveis e robustos, pois partindo deles, decisões importantes são tomadas e essas podem afetar diretamente nossas vidas. Frente a sua relevância, os sensores mais vitais são desenvolvidos visando precisão e confiabilidade. Consequência disso, segundo Luecke [1], ao custo dos sensores remonta boa parte do orçamento de um projeto.
Em alguns casos faz-se necessária a proteção de indivíduos e equipa- mentos onde possa haver exposição a surtos de corrente ou alta tensão, ou ainda, a prevenção de correntes elétricas oriundas da conexão de dois circuitos com diferentes potenciais de aterramento. Os circuitos em questão são isolados entre si e possuem uma interface que possibilita a troca de informações ou potência.
Basicamente, existem dois tipos de isolamento: Galvânico e Óptico. O primeiro é capaz de transferir sinais elétricos e potência por meio de acoplamento magnético, mas essa mesma característica lhe confere baixa imunidade a interferências eletromagnéticas externas. Ao contrário desse, o acopla- mento óptico possui alta imunidade a esses distúrbios e velocidade superior na transmissão de informações, mas não há transferência de potência.
O presente trabalho propõe o projeto de um sensor de tensão que possua isolamento óptico, baixo custo e boa linearidade. Para tanto, foi escolhido o circuito integrado HCNR200 da Hewlett Packard, que é composto por um diodo LED AlGaAs e dois fotodiodos. O isolamento é adquirido graças ao acoplamento óptico que esse componente permite entre dois circuitos isolados.
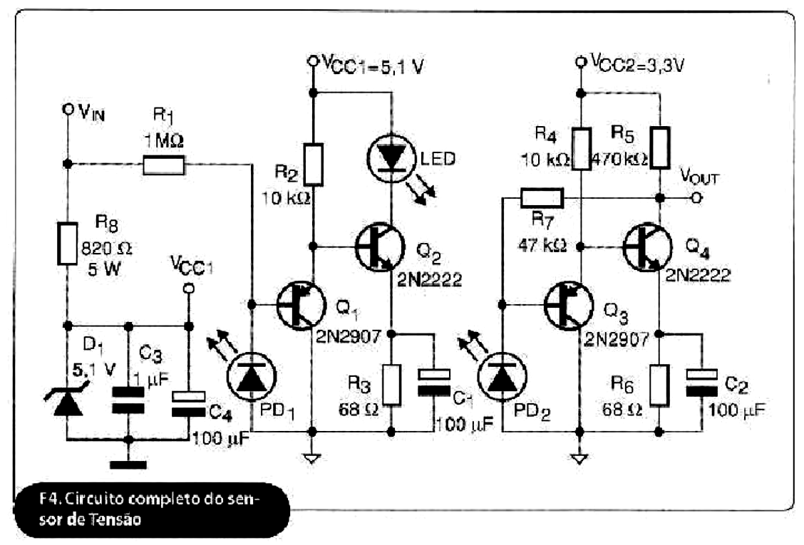
Descrição do circuito proposto
De acordo com a HP [2], a construção interna do circuito integrado HCNR200 é realizada de tal sorte que cada fotodiodo receba aproximada- mente a mesma quantidade de energia, emitida a partir de um diodo LED dopado com alumínio, gálio e arsênio.
A partir da figura 1 é possível compreender o funcionamento básico do sensor. Um circuito transistorizado discreto é alimentado pela fonte (VCC1) e excitado pelo nó de entrada (Vin) que possui a tensão que se deseja mensurar, atuando sob a corrente que circula pelo LED (ILED). Um dos fotodiodos (PD1) é usado como realimentação, monitorando a emissão luminosa do LED; o circuito utiliza essa informação para compensar fatores não lineares provenientes da polarização dos transistores ou variação de temperatura.

Outro circuito transistorizado é alimentado por uma fonte (Vcc) isolada e transforma a corrente do segundo fotodiodo (PD2) em um nível de tensão para a saída deste sensor (Vout). Tais configurações permitem uma relação linear entre a tensão de entrada (Vin) e a tensão de saída (Vout).
Metodologia de projeto
Após a escolha do método de isola- mento, iniciou-se a busca por um opto- acoplador que assegurasse linearidade satisfatória em suas aplicações. Como já citado, foi escolhido o circuito integrado HCNR200. Tendo como auxílio a Ref. [2], o esquemático exibido na figura 1 foi concebido. A partir de uma ferramenta computacional de simulação e da teoria de polarização de transistores, em Boylestad et al. [3], os componentes foram dimensionados para o circuito operar na faixa de tensão dos 30 V aos 60 V em regime de corrente contínua na entrada (VIN), com (VCC1 igual a 5 V e (VCC2) igual a 3,3 V.
Um protótipo em circuito impresso foi construído e testado, para que os resultados da simulação pudessem ser comparados com resultados experimentais.

Resultados de simulação
A partir do modelo SPICE disponível em Ref. [2], o circuito foi simulado. A tabela 1 compara tensões de entrada (Vin) e a resposta na saída (Vout), obtidas via simulação.
Os resistores R4 e R6 são importantes para aumentar a resposta dinâmica e estabilidade dos circuitos de entrada e saída. Através da simulação, foi escolhido o valor de 68 Ω para ambos os componentes. R3 e R5 são resistores de 10 kΩ responsáveis pela polarização de base dos transistores Q2 e Q4 respectivamente, e, R7 foi escolhido a fim de proporcionar uma corrente no coletor de Q4 próxima à corrente do coletor de Q2, sendo seu valor de 470 Ω. Também via simulação, R1 foi dimensionado como 1 MΩ, e a realimentação via R2 como 47 kΩ.
Uma reta foi aproximada pela interpolação dos dados exibidos na tabela 1, com uma margem de erro de apenas 0,1% para mais ou para menos. Essa função será importante para comparar o desempenho do circuito em teoria e na prática.

Resultados Experimentais
O protótipo foi submetido a testes em bancada, com (VCC1) igual a 5,1 V e (VCC2) igual a 3,3 V. Foram aplicados na entrada (Vin) níveis de tensão de 30 V a 60 V, na saída (Vout) um osciloscópio fez a leitura da tensão.

A tabela 2 compara as respostas da simulação com as do experimento, essas são demonstradas graficamente na figura 2. A diferença entre elas cresce com o aumento da tensão de entrada (Vin). Sob 30 V a leitura do protótipo foi 0.3% maior que o estimado pela teoria, enquanto sob 60 V a saída foi 4,9% superior ao esperado para esse ponto.
Para os pontos da figura 2, foi interpolado a Eq. (1), através dela este sensor pode ser interpretado. Foi calculado como sendo 0,999 o coeficiente de determinação para esse caso.
Vout = 0,04 VIN+0,545
A fim de demonstrar a ausência de fase e a linearidade neste sensor, a entrada (Vin) foi submetida a um sinal senoidal de 1.000 Hz com 20 V pico a pico, e grampeamento de 48 V. Na figura 3 é apresentada a resposta do circuito. A onda superior refere-se à tensão de entrada (Vin), enquanto que a onda inferior está associada à saída (Vout).

Conclusão
A motivação para a realização deste projeto foi encontrar uma alternativa de baixo custo aos sensores de tensão isolados convencionais, no entanto, sem perder em linearidade, estabilidade e banda passante.
Pode ser confirmada a linearidade da leitura da tensão pelo alinhamento dos pontos e coeficiente de determinação muito próximo da unidade, e ainda, ausência de defasagem entre entrada e saída que remonta boa banda passante.

















