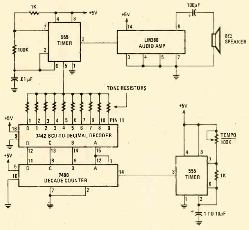
Este circuito gerador de tons sequenciais foi encontrado na revista Radio Electronics de julho de 1980. Ele faz uso de circuitos integrados bem conhecidos. Os tons são dados pelos resistores de programação.

Este circuito gerador de tons sequenciais foi encontrado na revista Radio Electronics de julho de 1980. Ele faz uso de circuitos integrados bem conhecidos. Os tons são dados pelos resistores de programação.
