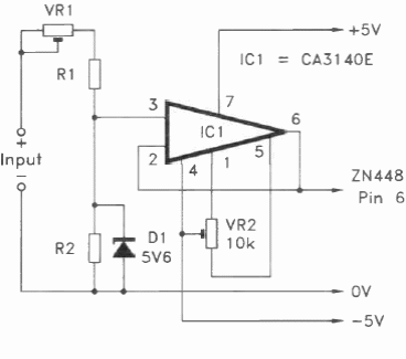
Indicado para ser usado na entrada de sensores de um PC, este circuito foi encontrado numa documentação inglesa de 1992. O circuito emprega um operacional com FET,

Indicado para ser usado na entrada de sensores de um PC, este circuito foi encontrado numa documentação inglesa de 1992. O circuito emprega um operacional com FET,
