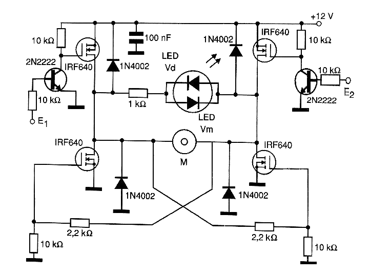
Esta ponte completa possui como recurso adicional dois LEDs que indicam o sentido de rotação do motor controlado. A ponte faz uso de MOSFETs de potência devendo ser escolhidos tipos de acordo com a corrente do motor controlado. Estes transistores devem ser dotados de dissipadores de calor. A ponte pode ser controlada tanto por sinais de 3 como de 5 V e a situação 11 é proibida.
















